產品描述:
U3500是一種高壓降壓開關穩壓器,通常以10A的電流限制驅動外部功率MOSFET。寬10V至120V輸入范圍適應各種降壓應用,使其成為汽車,工業和照明應用的理想選擇。采用滯回電壓模式控制,響應速度非???。UNI的專有反饋控制方案最大限度地減少了所需外部組件的數量。開關頻率為70KHz,允許元件尺寸小。熱停機和短路停機(SCS)提供可靠和容錯的操作。低靜態電流允許U3500用于電池供電的應用。U3500采用帶外露襯墊的ESOP-8封裝。
主要特點:
寬10V至120V輸入范圍l DC-DC 12V/10A典型開關電流應用l滯后控制:無補償l 70KHz開關頻率l PWM控制輸入降壓應用l短路關機(SCS)集成IC低靜態電流l熱關機l可在ESOP-8封裝與外露襯墊
應用范圍:
摩托車、電動自行車控制電源、太陽能系統、汽車系統電源、工業電源、大功率LED驅動器
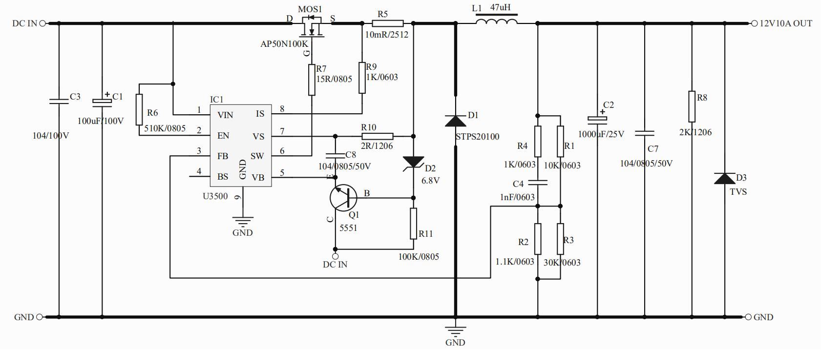
典型的應用程序
Copyright ? 2015-2023 紹興宇力半導體有限公司
浙公網安備33060202001577
浙ICP備2020037221號-1
技術支持:藍韻網絡