•產品描述:
U44273單通道、高速、低側柵極驅動器件能夠有效驅動MOSFET和IGBT功率開關。邏輯輸入與標準CMOS或LSTTL輸出兼容,低至3.3V邏輯。為容性負載提供峰值拉/充電電流脈沖,同時提供軌對軌驅動動態能力和短傳播延遲。U44273設計用于在5V至20V的寬VDD范圍和40°C至140°C的寬溫度范圍內工作。VDD引腳上的內部欠壓鎖定(UVLO)電路在VDD工作范圍外保持輸出低。
•主要特點:
柵極驅動供電范圍5V ~ 20V,雙通道欠壓鎖定,3.3V ~ 5V邏輯兼容,3.3V ~ 20V獨立邏輯供電范圍,下拉CMOS施密特觸發輸入,逐周期邊觸發關斷邏輯。
•典型應用:
家用電器;
工業應用與驅動;
電機驅動;
直流,交流,PMDC和PMAC電機;
暖通空調。
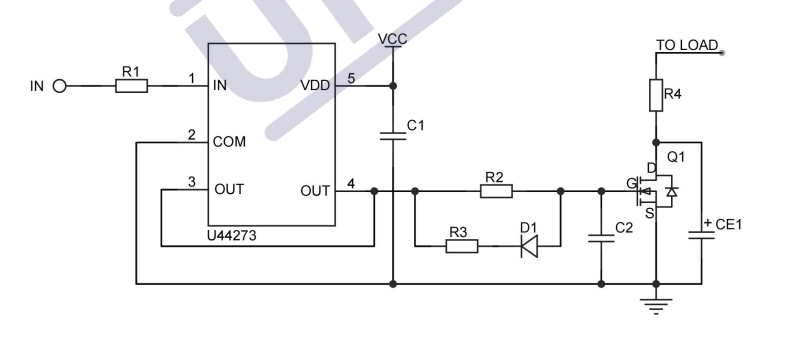
•典型應用電路:

Copyright ? 2015-2023 紹興宇力半導體有限公司
浙公網安備33060202001577
浙ICP備2020037221號-1
技術支持:藍韻網絡