•產品描述:U3507D是一個高壓降壓開關穩壓器內置MOSFET。它集成了一個高側、高電壓、功率MOSFET,通常電流限制為10A(IPK)。輸入范圍適應各種降壓應用,使其成為汽車,工業和照明應用的理想選擇。遲滯電壓模式控制采用非常快的響應。UNIU專有的反饋控制方案最大限度地減少了所需外部組件的數量。開關頻率為150KHz,允許元件尺寸小。熱停機和短路保護(SCP)提供可靠和容錯的操作。低靜態電流允許U3507D用于電池供電的應用。U3507D采用DFN5*6-10封裝,帶外露襯墊。
•主要特點:
• 集成 150V 高壓啟動電路
• 內置 150V/98 毫歐 MOSFET
• 內置自舉二極管
• 滯環控制:無需補償
• 150 千赫茲開關頻率
• 適用于降壓應用的 PWM 調光控制輸入
• 帶集成高端 MOSFET 的短路保護(SCP)
• 低靜態電流
• 熱關斷
• 采用帶裸露焊盤的 DFN5*6-10 封裝
•典型應用:滑板車、電動自行車控制電源、太陽能系統、汽車系統電源、工業電源、大功率LED驅動器;USB
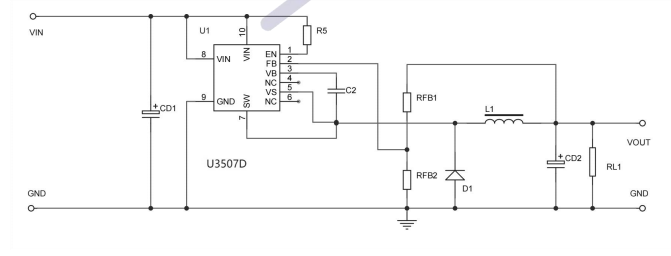
•典型應用電路

Copyright ? 2015-2023 紹興宇力半導體有限公司
浙公網安備33060202001577
浙ICP備2020037221號-1
技術支持:藍韻網絡