■描述:
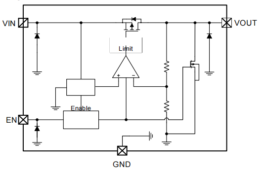
U6213是一款高精度、低噪聲、高速、低差的CMOS線性穩壓器,具有高紋波抑制和快速放電功能。這些設備為移動電話、筆記本電腦和筆記本電腦以及其他便攜式設備提供了一個新的成本效益水平。U6213每0.1V步進可提供1.0V~3.6V輸出值范圍的產品選擇。限流器的折回電路也可作為短路保護和輸出引腳的輸出限流器。U6213穩壓器采用標準SOT23-5L封裝。標準產品不含鉛和鹵素。
■特性
輸入電壓:2.5V~6.5V,輸出范圍:1.0V~3.6V,最大輸出電流:300mA @ VIN-VOUT=0.5V, PSRR: 75dB @ 1khz,降壓電壓:220mV @ IOUT=200mA,靜態電流:50μA,關斷電流:<1μA,推薦電容:1μF,超低輸出噪聲:20μVRMS;
■應用程序
●MP3/MP4播放器
●手機、無線電話、數碼相機
●藍牙,無線手機
●其他便攜式電子設備
■典型應用電路

Copyright ? 2015-2023 紹興宇力半導體有限公司
浙公網安備33060202001577
浙ICP備2020037221號-1
技術支持:藍韻網絡