•產品描述:U8122EC 是一款高性能、低成本的原邊控制功率開關,內置高壓功率三極管,可提供高精度恒壓和恒流輸出性能,尤其適合于小功率離線式充電器應用。U8122EC 可以工作無異音,同時可保證優異的動態性能。利用集成的線損補償功能,可獲得高性能的恒壓輸出表現。U8122EC 集成有多種保護功能: 如 VDD 欠壓保護(UVLO) 、VDD 過壓保護 (OVP)、逐周期限流 保護 (OCP) 、 短 路 保 護 (FB SLP) 、 輸 出 過 壓 保 護(FBOVP)、過熱保護 (OTP) 和 VDD 箝位等。U8122EC 還集成有電源系統單點失效保護,在FB上拉電阻開路、 FB 下拉電阻開路、 FB 下拉電阻短路、輸出二極管或者 SR 開路、輸出二極管或者SR短路、變壓器繞組短路、RCS 開路等故障條件下均能實現保護。
•主要特點:集成800V高壓功率三極管;谷底開通、原邊控制、系統效率高;多模式原邊控制方式;l優異的動態響應;l 集成動態三極管驅動電路;優化的EMI性能;工作無異音;恒流、恒壓調整率小于±5%;超低待機功耗<50mW,OUT:5V2A;線損補償功能;集成完備的保護功能:輸出短路保護(FB SLP)、輸出過壓保護功能(FBOVP)、逐周期限流保護(OCP)、過熱保護(OTP)、VDD過壓、欠壓和箝位保護。
•典型應用:手機充電器、AC/DC 電源適配器
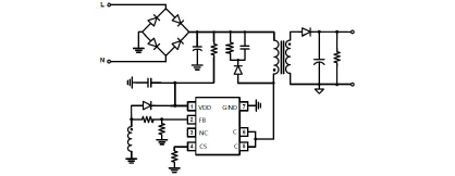
•典型應用電路

Copyright ? 2015-2023 紹興宇力半導體有限公司
浙公網安備33060202001577
浙ICP備2020037221號-1
技術支持:藍韻網絡